Vojenské Rozhledy
Czech Military Review
About
About the journal
Editorial board
Publisher
Aims & scope
Editorial process
Production plan
Latest issue
Code of ethics
Contact
CZ
Username
Password
LOGIN
About
Current issue
Archiv
Author's index
List of reviewers
Instructions for Authors
Deadlines for Submissions
Instructions for Reviewers
Contact
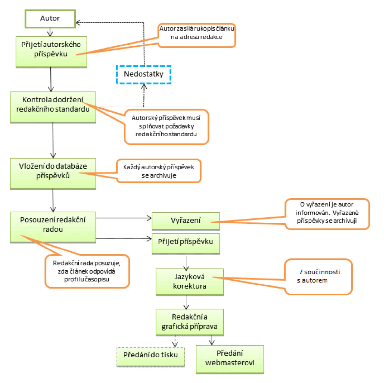
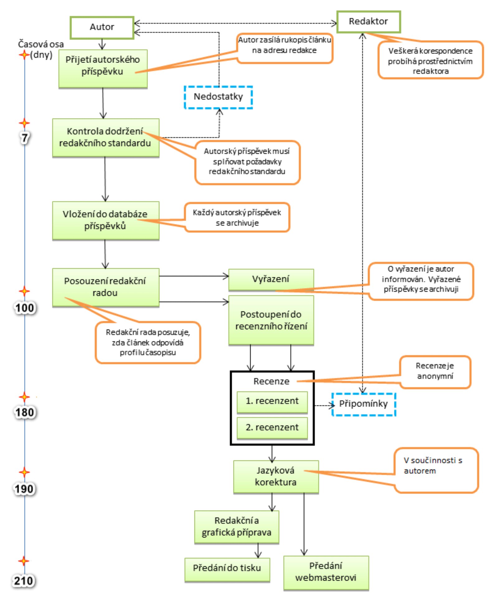
Redakční proces
Recenzované články
Nerecenzované články